EVCAN
Website Content Strategy & Copywriting

Client: EVCAN - the Electric Vehicle Charging Accessibility Network, a nonprofit working to expand EV charging infrastructure.

Project Type: New website development (subcontracted through web development partner)

My Role: Content strategy, information architecture and sitemap development, and full site copywriting

The Challenge

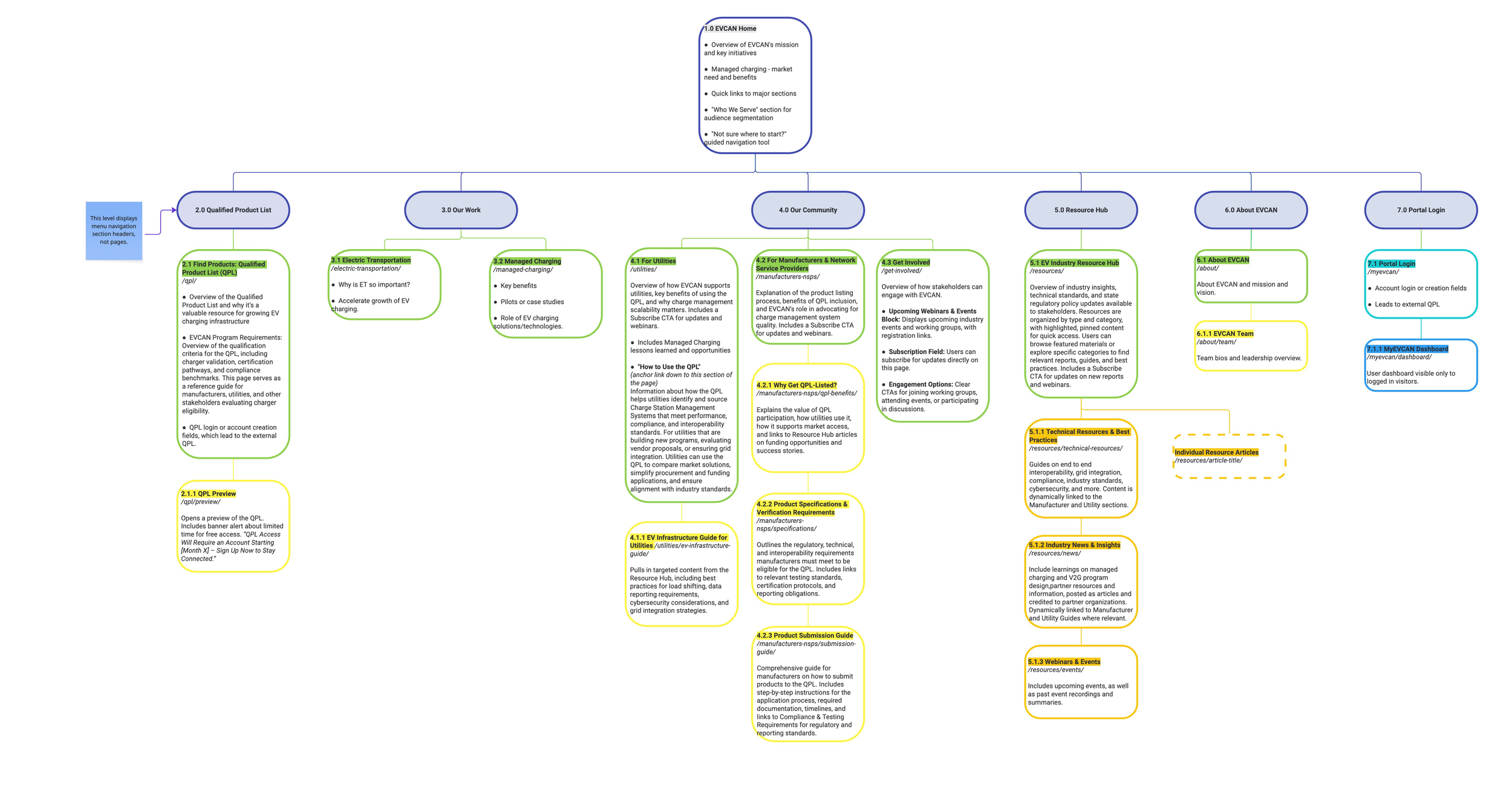
EVCAN needed to launch a website that could serve multiple distinct audiences while explaining complex charging infrastructure concepts that most people find confusing or boring. They needed both the strategic framework for organizing all that information and someone to actually write it all.

  • Highly technical subject matter that needed to be accessible to both industry insiders and general audiences.

  • Multiple professional audiences with very different needs: policymakers, manufacturers, utilities, network service providers, and community organizations.

  • Large volume of detailed information that needed clear organization so users could quickly find what was relevant to them.

  • New organization built from scratch with no existing content.

My Approach

I developed the site's information architecture from scratch, organized around one core principle: get the right audience to the right information, fast.

I created audience-specific sections (For Utilities, For Manufacturers & Network Providers) so that industry professionals could immediately navigate to content relevant to their needs without wading through information meant for other groups. I also structured a Resource Hub to house the detailed technical information the organization needed to publish without cluttering the main navigation.

I then wrote all site copy—including web copy, meta descriptions, SEO titles, and optimized content for search—translating complex EV infrastructure concepts into language that was clear and engaging for non-experts while still providing the technical depth that industry audiences expected.

The Outcome

Site launched successfully and is live at evcan.org. The full sitemap was designed for a phased, multi-year launch as the organization continues to grow.

Read It!

Find the full website at evcan.org or read it through below.

Previous
Previous

Bite Into Life Campaign

Next
Next

Land Access Feature Article for the Organic Farmers Association